Skip to main content Skip to navigation

Sustainable crop protection (IPM)

Improving the uptake of IPM in UK fresh produce... (coming soon)

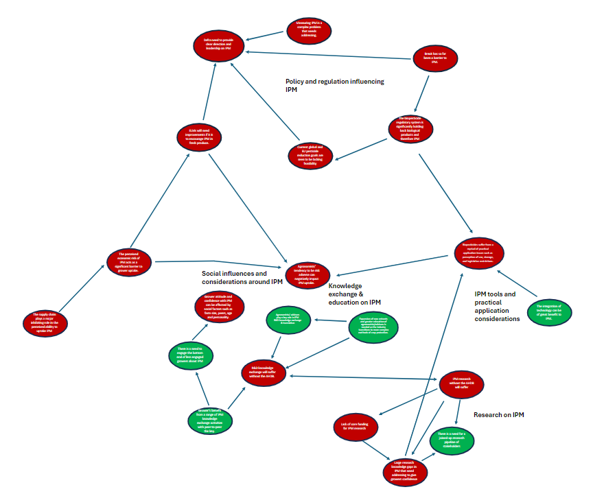
IPM is seen as the ‘gold standard’ for crop protection. Thus, adoption of IPM is important for fresh produce growers. However, many factors can influence the ease of uptake.

Using semi-structured interviews with 24 key stakeholders chosen based on stakeholder group, role, and sector. We analyse what are the key factors influencing uptake of IPM in the fresh produce industry.

The themes identified in the results of this report are linked to the RESET Mindset behaviour change model with suggested policy instruments to address them. This is in order to provide recommendations to policy makers and other industry actors on how to address the barriers and drivers that exist across all cues to action needed for the uptake of IPM

Pest insect management in vegetable crops grown outdoors in northern Europe – approaches at the bottom of the IPM pyramidLink opens in a new window

Vegetables are a key component of a healthy diet, but they are also exposed to a relatively high amount of pesticide usage in conventional growing systems. A generally agreed aim of Integrated Pest Management (IPM) is to reduce reliance on ‘chemical control’ using synthetic pesticides, usually placed at the top of the IPM pyramid.

This review focuses on the approaches at the bottom of the IPM pyramid in relation to the pest insects of root, bulb and leafy vegetable crops in northern Europe. These concern establishment of the crop before any additional treatments are applied; summarised as 1) what to plant (crop and cultivar(s)), 2) where to plant it (considering a range of spatial scales) and 3) what to plant it with (companion species, wildflowers etc.).

Figure 1. IPM pyramid courtesy of the SmartProtect Thematic Network.

Let us know you agree to cookies