Skip to main content Skip to navigation

Publications

Publications where CAMDU had input. We expect all users to follow the CAMDU acknowledgement policy.

Unintended perturbation of protein function using GFP nanobodies in human cells

Cansu Küey, Gabrielle Larocque, Nicholas I. Clarke, Stephen J. Royle. (2019)
Tue 05 Nov 2019, 17:36

Tumor Protein D54 defines a new class of intracellular transport vesicle

Larocque, G., La-Borde, P. J., Clarke, N. I., Carter, N. J., & Royle, S. J. (2019). Tumor protein D54 defines a new class of intracellular transport vesicle. Journal of Cell Biology. Oct 2019. https://doi.org/10.1083/jcb.201812044

Acknowledgements to Erick and Claire/CAMDU.

Thu 31 Oct 2019, 14:50

A stable leading strand polymerase/clamp loader complex is required for normal and perturbed eukaryotic DNA replication

Katy Stokes, Alicja Winczura, Boyuan Song, Giacomo De Piccoli, Daniel B. Grabarczyk. biorxiv. https://doi.org/10.1101/808840

Acknowledgements to Erick.

Thu 17 Oct 2019, 17:00

Cell explosions: single cell death triggers an avoidance response in local populations of the ecologically prominent phytoplankton genus Micromonas

Henshaw, R., Roberts, J., Polin, M. (2019). Cell explosions: single cell death triggers an avoidance response in local populations of the ecologically prominent phytoplankton genus Micromonas. biorXiv. https://doi.org/10.1101/740605

Acknowledgements to Claire/CAMDU.

Tue 20 Aug 2019, 14:49

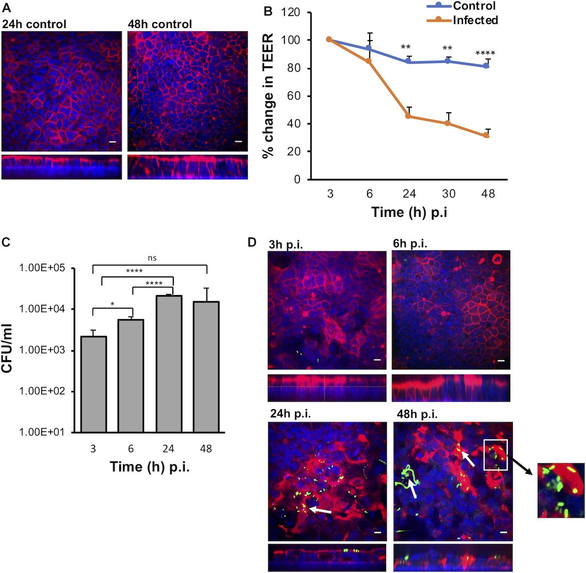
Probing Clostridium difficile Infection in Complex Human Gut Cellular Models

Blessing Annoy, Jack Hassall, Jamie Patient, Usanee Detamornrat, Afnan Aladdad, Stephanie Schüler, Felicity Rose and Meera Unnikrishnan

Acknowledgements to CAMDU

Tue 30 Apr 2019, 14:50

Calculating the maximum capacity of intracellular transport vesicles

Martins Ratamero, E., & Royle, S. J. (2019). Calculating the maximum capacity of intracellular transport vesicles. biorXiv. https://doi.org/10.1101/555813

Erick is first author, Acknowledgements to CAMDU.

Thu 21 Feb 2019, 17:37

Evidence for the nuclear import of histones H3.1 and H4 as monomers

Apta‐Smith, M. J., Hernandez‐Fernaud, J. R., & Bowman, A. J. (2018). Evidence for the nuclear import of histones H3. 1 and H4 as monomers. The EMBO journal, 37(19), e98714.

Acknowledgements to Erick for providing code.

Tue 08 Jan 2019, 14:25

Spatial positioning of EB family proteins at microtubule tips involves distinct nucleotide-dependent binding properties

Daniel Roth, Benjamin Fitton, Nikola Chmel, Natalia Wasiluk and Anne Straube.

Acknowledgement to Erick.

Wed 31 Oct 2018, 14:55

Latest news Newer news

Let us know you agree to cookies